Disponible avec Image Server
Une fois que la distance en ligne droite ajustée est calculée, vous pouvez utiliser le facteur vertical pour contrôler la vitesse à laquelle la distance est parcourue. Vous pouvez utiliser la surface de coût, les caractéristiques du déplacement et le facteur horizontal pour contrôler également la vitesse.
Le facteur vertical représente l’effort de déplacement dans les pentes du paysage. Cet effort affecte la façon dont la distance est parcourue. Monter une pente risque de nécessiter plus d’effort que la descendre, tandis que la traverser se situe entre les deux. La modification de la distance en ligne droite ajustée pour cet effort permet de capturer la vitesse à laquelle la distance est parcourue par le voyageur.

Ne confondez pas le facteur vertical, qui représente l’effort pour gravir des pentes, avec la distance de surface, qui est un ajustement à la distance en ligne droite pour la distance réelle couverte par le voyageur lorsqu’il gravit ou descend des pentes du paysage.
Une pente est souvent pertinente par rapport à l’analyse de la distance de coût. Intuitivement, cela nécessite plus d’effort de gravir des pentes raides que des zones plus plates. En général, l’outil Paramètres de surface est utilisé pour générer un raster de pente ; cependant, ce raster de pente est parfois entré de façon incorrecte dans la surface de coût.
L’option Slope (Pente) de l’outil Paramètres de surface calcule le taux de changement d’élévation pour chaque cellule du modèle numérique d’élévation (MNE). C’est la première dérivée d’un MNE. Mais, comme évoqué plus haut, il est important de savoir comment la pente est parcourue lors du déplacement dans une cellule. Le voyageur peut éviter une cellule affectée à une pente raide dans une surface de coût. Cela peut se révéler efficace si le voyageur monte la pente lorsqu’il traverse la cellule. Toutefois, si le voyageur descend ou traverse la pente lorsqu’il traverse la cellule, cette dernière peut être privilégiée pour le voyage.
Vous pouvez représenter l’effort pour gravir la pente à l’aide du raster d’élévation dans le facteur vertical. N’incluez pas le raster de pente dans la source de coût lorsque la direction dans laquelle la pente est parcourue a de l’importance.
La direction dans laquelle les pentes sont calculées dans le facteur vertical peut également être modifiée par le paramètre de caractéristiques de la source Travel direction (Sens de déplacement). Ainsi, le rapprochement ou l’éloignement par rapport à une source modifie la direction dans laquelle le voyageur entre dans une cellule et par conséquent, la façon dont la pente est parcourue.
L’incorporation du facteur vertical (FV) est un modificateur multiplicateur par rapport aux calculs de la distance en ligne droite ajustée. Vous trouverez des détails sur le mode de calcul du facteur vertical dans la rubrique Algorithme d’accumulation de distance.
Exemples d’utilisation de facteur vertical
Le facteur vertical peut être utilisé dans divers scénarios, comme les suivants :
- Localisez un nouveau sentier de randonnée entre deux campings, qui est plus long mais plus facile à parcourir que la solution consistant à emprunter le chemin le plus court entre les deux.
- Examinez les incidences du salage des routes en hiver sur l’état sanitaire de la végétation environnante. La végétation en pente descendante par rapport à la route sera plus impactée par l’écoulement.
- Déterminez le mouvement d’une créature marine qui dépend de la modification de la concentration de la salinité.
Incorporer un facteur vertical
L’analyse de distance peut se diviser de manière conceptuelle entre les domaines fonctionnels associés suivants :
- Calculer la distance en ligne droite et, éventuellement, ajuster les calculs avec un raster d’interruption ou un raster de surface.
- Une fois que la distance en ligne droite est calculée, vous pouvez déterminer la vitesse à laquelle la distance sera parcourue grâce à une surface de coût, aux caractéristiques de la source, à un facteur vertical et à un facteur horizontal. Créer le raster de distance cumulée.
- Connecter les régions sur la surface de distance cumulée résultante à l’aide d’un réseau optimal, de chemins spécifiques ou d’un couloir.
À partir du deuxième domaine fonctionnel, déterminez la vitesse à laquelle la distance sera parcourue grâce à un facteur vertical, comme illustré ci-dessous. Le scénario implique un ensemble de quatre postes de garde forestier (points violets) et quelques rivières (lignes bleues).

Pour incorporer l’effort déployé par les gardes forestiers pour gravir les pentes, un facteur vertical est indiqué. La surface d’élévation est utilisée comme raster vertical.

Créer un raster de distance à l’aide d’un facteur vertical
Pour créer un raster qui incorpore un facteur vertical, procédez comme suit :
- Ouvrez l’outil Accumulation de distance.
- Spécifiez une source pour le paramètre Données raster ou vecteur source en entrée.
- Nommez le raster d’accumulation de distance en sortie.
- Développez la catégorie Costs relative to vertical movement (Coûts relatifs au mouvement vertical).
- Indiquez un raster de facteur vertical pour le paramètre Input vertical raster (Raster vertical en entrée).
Cette entrée permet de calculer la pente parcourue lors du passage d’une cellule à une autre. Un raster d’élévation doit généralement être indiqué.
Le paramètre Vertical factor (Facteur vertical) s’affiche.
- Indiquez les réglages pour le paramètre Vertical factor (Facteur vertical).
Ce paramètre identifie le multiplicateur à appliquer au coût pour s’adapter à l’effort de déplacement entre les pentes parcourues.
- Cliquez sur Exécuter.
Le facteur vertical affecte la vitesse à laquelle la distance est parcourue
Pour modifier la vitesse à laquelle la distance est parcourue et représenter l’effort fourni par le voyageur pour gravir les pentes, l’outil effectue les actions suivantes :
- Il calcule la façon dont la pente est parcourue lors du passage d’une cellule à la suivante. Il s’agit de l’angle de déplacement relatif vertical (VRMA).
- Il identifie dans quelle mesure le VRMA modifie la vitesse à laquelle la distance est parcourue.
Calculer le VRMA
Le VRMA est l’angle de la pente entre la cellule de traitement (cellule de départ) et la cellule vers laquelle le voyageur se déplace (cellule de destination). La distance est calculée pour la cellule de destination. Les hauteurs à partir desquelles les pentes sont calculées sont définies par le raster du facteur vertical en entrée.
Cette pente est calculée à l'aide du théorème de Pythagore avec la formule hauteur/distance parcourue. La base du triangle permettant de déterminer la pente est dérivée de la distance en ligne droite ajustée. La hauteur est établie en soustrayant la cellule source de la cellule de destination. L'angle qui en résulte s'appelle l'angle VRMA.

Le VRMA est exprimé en degrés. La plage des limites du VRMA est de -90 à + 90 degrés, en comptabilisant à la fois les pentes positives et négatives.
Identifier le multiplicateur de FV
Vous pouvez ensuite tracer la valeur VRMA dans le diagramme du facteur vertical spécifié pour obtenir le multiplicateur de facteur vertical que vous pourrez utiliser dans les calculs qui déterminent le coût pour obtenir la cellule de destination. La valeur de distance pour parcourir la cellule est multipliée par le facteur vertical identifié. Plus le facteur est important, plus le mouvement est difficile. Un facteur vertical (FV) supérieur à 1 augmente la distance de coût parcourue. Un facteur vertical inférieur à 1 mais supérieur à 0 permet au sujet de parcourir les distances plus rapidement.
Par exemple, le diagramme suivant montre la relation entre le facteur vertical et le VRMA pour une fonction FV linéaire :

Les fonctions de facteur vertical qui vous permettent de capturer l’interaction du voyageur avec les pentes qu’il parcourt sont Binaire, Linéaire, Linéaire inverse, Linéaire symétrique, Linéaire inverse symétrique, Cos, Sec, Cos-Sec et Sec-Cos. Pour plus d’informations sur chaque fonction, reportez-vous à la section Informations supplémentaires ci-dessous.
Remarque :
Le facteur vertical est un multiplicateur. Faites attention lors de la spécification des unités quand vous combinez le facteur vertical avec une surface de coût, les caractéristiques de la source ou un facteur horizontal. En général, lorsqu’une surface de coût est entrée, le facteur vertical doit être un ajustement multiplicateur de la vitesse des unités surfaciques de coût. Si le temps est l’unité de vitesse de la surface de coût, le facteur vertical doit être un modificateur de temps. Un seul de ces facteurs peut définir les unités de la fréquence. Les autres facteurs ne possèdent pas d'unité et leurs valeurs sont des modificateurs multiplicateurs des unités spécifiées.
Exemples d’applications utilisant un facteur vertical
Vous trouverez ci-dessous des exemples d’applications utilisant un facteur vertical.
Créez une zone tampon de pente descendante pour comprendre l’effet du salage en hiver sur la végétation
Vous souhaitez identifier les zones qui sont en pente descendante et à 50 mètres d’une route, car elles peuvent être impactées par l’écoulement du salage en hiver. Vous voulez mesurer la distance à la surface du terrain. Vous pouvez utiliser le paramètre de facteur vertical Binary (Binaire) pour empêcher l’outil Accumulation de distance d’identifier les cellules supérieures aux cellules de route. Des exemples de zones tampon en pente descendante sont présentés ci-dessous.

À titre de comparaison, un autre tronçon de la route est utilisé pour montrer la différence entre les zones tampon en ligne droite et en pente descendante uniquement.

Pour créer une zone tampon en pente descendante, procédez comme suit :
- Ouvrez l’outil Accumulation de distance.
- Indiquez les routes dans le paramètre Input raster or feature source data (Données raster ou vecteur source en entrée).
- Affectez un nom à la valeur du paramètre Output distance accumulation raster (Raster d’accumulation de distance en sortie).
- Développez la catégorie Costs relative to vertical movement (Coûts relatifs au mouvement vertical).
- Indiquez un raster d’élévation dans le paramètre Input vertical raster (Raster vertical en entrée).
- Affectez la valeur Binary (Binaire) au paramètre Vertical factor (Facteur vertical).
- Développez la catégorie Characteristics of the source (Caractéristiques de la source).
- Définissez le paramètre de distance Maximum accumulation (Accumulation maximale) sur 50 mètres.
- Cliquez sur Exécuter.
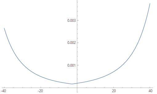
Fonction de randonnée de Tobler
Vous voulez calculer la durée de randonnée dans le paysage, tout en ajustant la vitesse de marche en fonction de la pente parcourue dans le sens de déplacement. La fonction de randonnée de Tobler est un modèle empirique utilisé pour effectuer cet ajustement. Le modèle suppose que la vitesse de marche de base est de 6 km/h, qui est atteinte lors d’une marche en légère pente descendante (environ -3 degrés).

Où d est l’angle à partir duquel la pente est calculée.
Sur un diagramme, la fonction de vitesse W se présente comme suit :

Vous souhaitez connaître le temps nécessaire pour voyager sur une distance donnée (une cellule), et non pas où vous pouvez vous rendre dans un certain laps de temps. Vous devez donc utiliser la réciproque de vitesse, appelée rythme. Le rythme est exprimé en heures par mètre (car les unités d’analyse de la distance horizontale sont des mètres) et non en heures par kilomètre :

Où d est l’angle à partir duquel la pente est calculée.
La fonction de rythme, appelée temps de randonnée, se présente comme suit :

Pour créer une carte du temps de randonnée, procédez comme suit :
- Ouvrez l’outil Accumulation de distance.
- Indiquez l’emplacement de départ de la randonnée comme valeur du paramètre Input raster or feature source data (Données raster ou vecteur source en entrée).
- Affectez un nom à la valeur du paramètre Output distance accumulation raster (Raster d’accumulation de distance en sortie).
- Indiquez une surface d’élévation à l’aide du paramètre Input surface raster (Raster de surface en entrée).
- Développez la catégorie Costs relative to vertical movement (Coûts relatifs au mouvement vertical), puis effectuez les actions suivantes.
- Indiquez un raster d’élévation dans le paramètre Input vertical raster (Raster vertical en entrée).
- Définissez la valeur du paramètre Vertical factor (Facteur vertical) sur Hiking time (Temps de randonnée).
- Définissez les paramètres Low cut angle (Angle d’inflexion inférieur) et High cut angle (Angle d’inflexion supérieur) comme valeurs par défaut.
- Développez la catégorie Characteristics of the source (Caractéristiques de la source) et définisseez la valeur du paramètre Travel Direction (Sens de déplacement) sur Travel from source (Déplacement depuis la source).
- Cliquez sur Exécuter.
Vous pouvez cliquer n’importe où sur le raster d’accumulation résultant pour trouver le temps de randonnée, en heures, de la source jusqu’à la localisation où vous avez cliqué, en suivant l’itinéraire optimal. Il est important d’inclure le sens de déplacement, car monter une pente prend plus de temps que la descendre.
Une option supplémentaire est disponible pour le paramètre Facteur vertical. Elle est également basée sur la fonction de randonnée de Tobler, l’option Temps de randonnée bidirectionnelle. Ce paramètre recherche le temps moyen pour randonner dans un sens sur un chemin de randonnée aller-retour, en suivant l’itinéraire optimal. Si vous voulez rechercher le chemin optimal aller-retour, il s’agit de la meilleure manière de procéder. Lorsque vous utilisez cette option, le paramètre Travel Direction (Sens de déplacement) n’affecte pas le résultat, car il s’agit d’une moyenne des deux sens.
Informations supplémentaires
Les sections suivantes contiennent des informations supplémentaires sur les facteurs verticaux.
Facteurs verticaux
Pour définir la fonction de facteur vertical, une liste des diagrammes est fournie, ou vous pouvez créer une fonction personnalisée à l’aide d’un fichier ASCII. Les fonctions de facteur vertical suivantes sont disponibles dans l’outil Accumulation de distance :
Options, modificateurs et valeurs par défaut du facteur vertical
| Fonction | Facteur zéro | Angle d’inflexion inférieur | Angle d’inflexion supérieur | Pente | Puissance | Puissance cos | Puissance sec |
|---|---|---|---|---|---|---|---|
| Binaire | 1 | -30 | 30 | N/D | N/D | N/D | N/D |
| Linéaire | 1 | -90 | 90 | 1.111E-02 | N/D | N/D | N/D |
| Linéaire inverse | 1 | -45 | 45 | -2.222E-02 | N/D | N/D | N/D |
| Linéaire symétrique | 1 | -90 | 90 | 1.111E-02 | N/D | N/D | N/D |
| Linéaire inverse symétrique | 1 | -45 | 45 | -2.222E-02 | N/D | N/D | N/D |
| Cos | N/D | -90 | 90 | N/D | 1 | N/D | N/D |
| Sec | N/D | -90 | 90 | N/D | 1 | N/D | N/D |
| Cos - Sec | N/D | -90 | 90 | N/D | N/D | 1 | 1 |
| Sec - Cos | N/D | -90 | 90 | N/D | N/D | 1 | 1 |
| Temps de randonnée | N/D | -70 | 70 | N/D | N/D | N/D | N/D |
| Temps de randonnée bidirectionnelle | N/D | -70 | 70 | N/D | N/D | N/D | N/D |
Binaire
Lorsqu'un VRMA est supérieur à l'angle de découpe inférieur et inférieur à l'angle de découpe supérieur, le FV permettant de déplacer les deux cellules a pour valeur celle qui est associée au facteur zéro. Si le VRMA est supérieur à l'angle de découpe, la valeur du FV est l'infini. L'angle de découpe par défaut est de 30 degrés si vous ne précisez rien.

Linéaire
Les FH sont désignés par une ligne droite dans le système de coordonnées VRMA-FV. La ligne intercepte l’axe y (équivalent du FV) en tenant compte de la valeur du facteur zéro. Vous pouvez définir la pente d'une ligne à l'aide du modificateur Pente. Si vous n’indiquez pas la pente, la valeur par défaut est 1/90 (désignée par 0,01111). L'angle de découpe inférieur par défaut est de -90 degrés. L'angle de découpe supérieur par défaut est de 90 degrés.

Linéaire inverse
Les FH sont régis par les valeurs inverses d'une ligne droite dans le système de coordonnées VRMA-FV. La ligne intercepte l’axe y (équivalent du FV) en tenant compte de la valeur du facteur zéro. Vous pouvez définir la pente d'une ligne à l'aide du modificateur Pente. Si vous n'indiquez pas la pente, la valeur par défaut est -1/45 (désignée par 0,02222). L'angle de découpe inférieur par défaut est de -45 degrés. L'angle de découpe supérieur par défaut est de 45.

Linéaire symétrique
Ce facteur vertical est composé de deux fonctions linéaires relatives aux angles VRMA qui sont symétriques à l'axe VF (y). Les deux lignes interceptent à la fois l'axe des y à la valeur VF associée au facteur zéro. La pente des lignes est définie en tant que pente distincte relative au VRMA positif, à l'aide du modificateur du facteur vertical Pente, qui réplique les VRMA négatifs. La pente par défaut est 1/90 (désignée par 0,01111). L'angle de découpe inférieur par défaut est de -90 et l'angle de découpe supérieur par défaut est de 90.

Linéaire inverse symétrique
Ce facteur vertical est l’inverse du mot-clé du facteur vertical Symmetric linear (Linéaire symétrique). Il se compose de deux fonctions linéaires inverses relatives aux VRMA, qui sont symétriques à l’axe FV (y). Les deux lignes interceptent l’axe y à la valeur FV de 1. La pente des lignes est définie en tant que pente distincte relative au VRMA positif, à l'aide du modificateur du facteur vertical Pente, qui réplique les VRMA négatifs. La pente par défaut est de -1/45 (spécifié comme 0,02222). L’angle de découpe inférieur par défaut est de -45 et l’angle de découpe supérieur par défaut est de 45.

Cos
Le FV est régi par la fonction cosinus du VRMA. L'angle de découpe inférieur par défaut est de -90 degrés. L'angle de découpe supérieur par défaut est de 90 degrés. La valeur par défaut du paramètre Cos power (Puissance cos) est 1.0.

Sec
Le FV est régi par la fonction sécante du VRMA. L'angle de découpe inférieur par défaut est de -90 degrés. L'angle de découpe supérieur par défaut est de 90 degrés. La valeur par défaut du paramètre Sec power (Puissance sec) est 1.0.

Cos-Sec
Lorsque le VRMA est une valeur de degré négative, le FV est défini par la fonction cosinus du VRMA. Si le VRMA est une valeur de degré positive, le FV est défini par la fonction sécante du VRMA. L'angle de découpe inférieur par défaut est de -90 degrés. L'angle de découpe supérieur par défaut est de 90 degrés. Les valeurs par défaut des paramètres Cos power (Puissance cos) et Sec power (Puissance sec) sont toutes les deux 1.0.

Sec-Cos
Lorsque le VRMA est une valeur de degré négative, le FV est défini par la fonction sécante du VRMA. Si le VRMA est une valeur de degré positive, le FV est défini par la fonction cosinus du VRMA. L'angle de découpe inférieur par défaut est de -90 degrés. L'angle de découpe supérieur par défaut est de 90 degrés. Les valeurs par défaut des paramètres Sec power (Puissance sec) et Cos power (Puissance cos) sont toutes les deux 1.0.

Temps de randonnée
Le FV est la réciproque de la fonction de randonnée de Tobler et le résultat est le rythme, exprimé en heures. Le coût le plus bas est lorsque le VRMA est d’environ -3 degrés. L’angle de découpe inférieur par défaut est de -70 degrés. L’angle de découpe supérieur par défaut est de 70 degrés. La formule est ajustée pour les unités cartographiques.
La formule pour la fonction de randonnée de Tobler est la suivante :

La fonction de temps de randonnée, qui est la réciproque de la fonction de randonnée de Todler, est la suivante :

Où d est l’angle à partir duquel la pente est calculée.

Temps de randonnée bidirectionnelle
Cette fonction détermine le temps moyen pour randonner dans un sens sur un chemin de randonnée aller-retour, en suivant l’itinéraire optimal. Le FV est basé sur la réciproque de la fonction de randonnée de Tobler, mais il utilise une moyenne et le résultat est le rythme, exprimé en heures. La formule est ajustée pour les unités cartographiques.
La formule pour la fonction de randonnée de Tobler est la suivante :

La fonction de temps de randonnée, qui est la réciproque de la fonction de randonnée de Todler, est la suivante :

La fonction de temps de randonnée bidirectionnelle est la moyenne du temps de randonnée utilisant les angles positifs et négatifs.

Où d est l’angle à partir duquel la pente est calculée.

Table
Une table est un fichier ASCII comprenant deux colonnes sur chaque ligne.
La première colonne identifie le VRMA en degrés et la seconde, le FV. Chaque ligne précise un point. Deux points consécutifs produisent un segment de ligne dans le système de coordonnées VRMA-VF. Les angles doivent être saisis par ordre croissant et vont de -90 à 90. Le facteur FV de tous les angles VRMA inférieurs (le plus faible) à la première valeur en entrée ou supérieurs à la dernière valeur en entrée (la plus élevée) correspond à l'infini. Un FV infini est représenté par -1 dans la table ASCII.
Vous trouverez ci-dessous un exemple de table ASCII pour un facteur vertical. Les unités de la première colonne sont des degrés, tandis que celles de la deuxième sont des heures par mètre.
-90 -1
-80 -1
-70 2.099409721
-60 0.060064462
-50 0.009064613
-40 0.00263818
-30 0.001055449
-20 0.000500142
-10 0.00025934
0 0.000198541
10 0.000368021
20 0.000709735
30 0.001497754
40 0.003743755
50 0.012863298
60 0.085235529
70 2.979204206
80 -1
90 -1Modificateurs du facteur vertical
Vous pouvez encore mieux contrôler la fonction VRMA grâce à des modificateurs permettant d’optimiser les facteurs verticaux. Lorsqu’un angle seuil existe, au point que l’angle VRMA le dépasse, le coût devient si important qu’il empêche le déplacement. Ce seuil s'appelle l'angle de découpe. Le FV est attribué à l'infini lorsque le VRMA dépasse cette valeur.
Le diagramme d’un facteur vertical affiche à la fois les angles de découpe inférieur et supérieur, tandis que le diagramme du facteur horizontal n’affiche qu’un seul angle de découpe.
Grâce à ces modificateurs, vous pouvez attribuer des angles de découpe à chaque fonction, élever des courbes trigonométriques à une puissance, employer le facteur zéro pour modifier l’interception des fonctions non trigonométriques sur l’axe y et définir la pente d’une ligne dans les fonctions linéaires.
Facteur zéro
Ce modificateur définit le facteur vertical utilisé lorsque l’angle VRMA est nul. Ce facteur positionne l'interception avec l'axe des y de la fonction spécifiée.
Angle d’inflexion inférieur
Ce modificateur est le degré VRMA qui définit le seuil inférieur au-dessous duquel (inférieur à) vous définissez des FV sur la valeur de l’infini, indépendamment des mots-clés du facteur vertical indiqués.
Angle d’inflexion supérieur
Ce modificateur est le degré VRMA qui définit le seuil supérieur au-delà duquel (supérieur à) vous définissez des FV sur la valeur de l’infini, indépendamment des mots-clés du facteur vertical indiqués.

Pente
Ce modificateur identifie la pente des lignes droites dans le système de coordonnées VRMA-FV pour les mots-clés Linear (Linéaire), Inverse linear (Linéaire inverse), Symmetric linear (Linéaire symétrique) et Symmetric inverse linear (Linéaire inverse symétrique). La pente est désignée comme étant la hauteur sur la distance parcourue (par exemple, une pente de 30 degrés correspond à 1/30, donc 0,03333). Reportez-vous au diagramme VRMA linéaire pour obtenir un exemple de fonction linéaire avec une pente de 1/90.
Puissance
Ce modificateur est la puissance à laquelle les valeurs seront élevées.
Puissance cos
Ce modificateur est la puissance à laquelle les valeurs non négatives de la fonction VRMA Sec-Cos et les valeurs négatives de la fonction VRMA Cos-Sec seront élevées. Le FV est régi par les éléments suivants :
VF = cos(VRMA)puissancePuissance sec
Ce modificateur est la puissance à laquelle les valeurs non négatives de la fonction VRMA Cos-Sec et les valeurs négatives de la fonction VRMA Sec-Cos seront élevées. Le FV est régi par les éléments suivants :
VF = sec(VRMA)puissanceNom de la table
Ce modificateur indique le nom du fichier ASCII que vous souhaitez utiliser avec le mot-clé du facteur vertical Table.
Ressources supplémentaires
Tobler, Waldo. 1993. Three Presentations on Geographical Analysis and Modeling: Non-Isotropic Geographic Modeling; Speculations on the Geometry of Geography; and Global Spatial Analysis (93-1). Extrait de https://escholarship.org/uc/item/05r820mz
Vous avez un commentaire à formuler concernant cette rubrique ?